![]()
#山口県 ) #カドミウム と#pfas についての #情報公開 請求の結果
2025/01/16
山口県公文書不開示決定通知書_ページ_1
山口県公文書不開示決定通知書_ページ_2
山口県公文書部分開示決定通知書_ページ_1
山口県公文書部分開示決定通知書_ページ_2
山口県公文書部分開示決定通知書_ページ_3
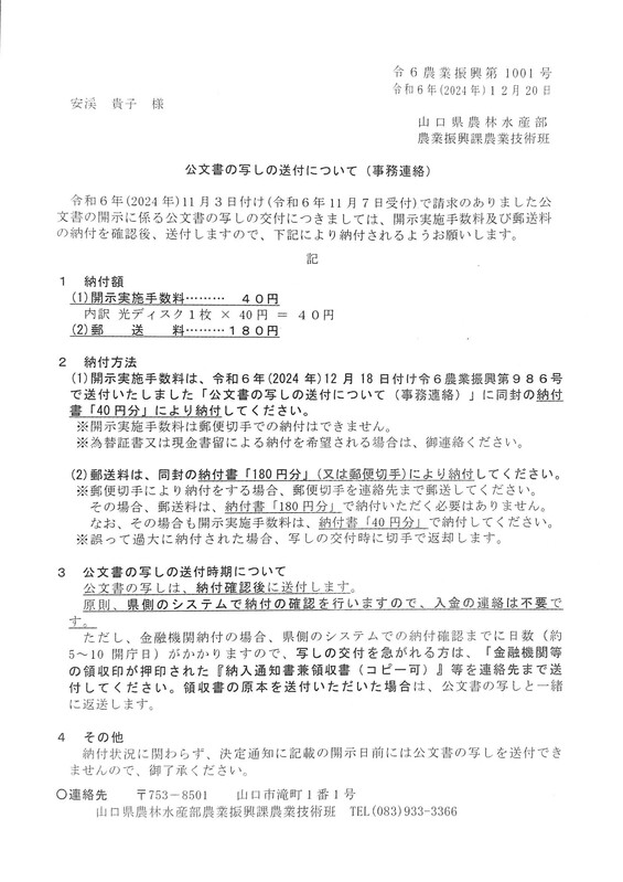
山口県公文書の写しの送付について_ページ_1
山口県公文書の写しの送付について_ページ_2
私、安渓貴子は、
山口県でのカドミウムとPFASの汚染状況と山口県庁の対応の状況(最近10年分)を知るために、
山口県情報公開条例にそって、2024年11月に情報公開請求をいたしました。
その結果を共有します。
開示された情報を含む
CD-Rに入っていたデータ全体(12のPDFファイル)をこのサイトに載せました。
たくさんありますので、以下簡単にご報告します。
まず請求内容と、それぞれの項目に対する開示公文書の名称を記します。そのあと、CD-Rのデータの抜粋をご紹介します。
「山口県情報公開条例の規定により一部を開示する」とのことです。残りを開示しない理由は、「開示請求に係る公文書を保有していない(公文書の不在の)」ものとなっています。請求内容に下線があるものが、公文書不在です。この文書2つと送付書は、CD-Rに含まれた12の文書のあとに、pdfで添付し、画像でも示しました。
1. 水稲におけるカドミウムとヒ素低減技術の実証・普及事業に関わるこれまでの貴県での取り組みの有無あるいは今後の取り組み計画に関する情報(予算、計画の概要、実施状況の報告、来年度含む今後の予定に関わる情報すべて)
公文書の名称:
1−1 予算概要書
1−2 消費・安全対策交付金交付申請書
1−3 消費・安全対策交付金事業実績報告書
2. 「コシヒカリ環 1 号」を祖先にもつ地域品種で、貴県ですでに開発された全品種系統、開発中の系統についての情報とそれらの一般栽培に向けた実績および今後の計画(計画は上市目標年など漠然としたものでも可)
公文書の名称:
2-1 品種登録願(晴るるR04)
2−2 品種登録願(山口12号)
2−3 山口12号の取組について
3. 最近10年の行政区内での、コメ中のカドミウム及びヒ素が基準値を上回ったケースのデータ、およびその際の対応状況を示す情報(調査方法、調査の実態[全地域か、特定の地域か])、買い上げ状況[買い上げ量と買い上げ金額]、買い上げ後の処理方法とその量、買い上げたお米の生産された水田面積)
公文書の名称:
3 記者配布資料(平成29年2月3日)
以下の下線部分は「公文書不在」と回答があったものです。
4. PFASによる汚染された農地および農産物の実態に関する情報があればその情報
5. 行政区内での輸出米の割合および今後の輸出促進計画の有無とそれに関する情報
4.5.の下線部分は「公文書不在」
6. カドミウム、ヒ素およびPFASによる汚染対策について
農地におけるカドミウム、ヒ素、PFAS汚染を下げるために行っている施策があればそれに関連する情報(水田、畑地を含む)
農産物に含まれるカドミウム、ヒ素、PFASを下げるために行っている施策があればそれに関する情報(コメとコメ以外含む)
公文書の名称:
6-1 安全で信頼される山口産米をつくりましょう!
6-2 水稲のカドミウム吸収抑制マニュアル(指導者用)
6-3 コメ中のカドミウム及びヒ素低減のための実施指針(農林水産省)
6-4 コメ中のカドミウム及びヒ素低減のための実施指針(農林水産省)
6-5 コメのヒ素低減のための栽培管理技術導入マニュアル(能研機構)
下線部分は「公文書不在」
次に、公開されたCD-Rの公文書データから3つを簡単に番号順にご紹介します。
◎1−2 消費・安全対策交付金交付申請書
1−3 消費・安全対策交付金事業実績報告書
平成31(2019)年から令和6(2024)年までの交付金の申請と実績報告で、内容はカドミウム低吸収性イネに関するものです。令和6年の申請書(2024年4月16日付け)には、【事業の必要性】のところに、
「コシヒカリ環1号」は特性を概ね把握できたことから終了とし、供試品種に本県(山口県)オリジナル品種「晴るる」にカドミウム低吸収性を付与した「山口11号」を新たに加えて検討する、とあります。
◎品種登録に関する 2-1, 2-2, 2-3に関しては、開示しない部分があります。
「個人に関する情報であって、特定の個人を識別することができるものであり、同号イ、ロ、ハのいずれにも該当しないため。」という理由で、出願品種の育成者の住所が黒塗りです。
また、「品種登録出願中の未登録の品種に関する情報であり、品種登録前に公にすることにより、意思決定の中立性が不当に損われる恐れがあり、また、特定のものに不当な利益を及ぼす恐れがあるため。」出願品種の育成方法や育成経過、繁殖方法、品種の形質特性、栽培状況、写真なども開示してありません。
◎3.の記者配布資料は、「カドミウム基準値超過玄米の検出及び回収について」平成29(2017)年2月3日付です。
内容は、山口県内の学校給食の「玄米」の検査で、食品衛生法に基づく基準値を超えるカドミウムが検出された。ただちに残りを回収、すでに消費されたものについても、回収した白米を検査して基準値以下だったので「全く健康への悪影響はありません」とのべています。









